Szeles ház

A leolvasztás szerepe a hűtéstechnikában

A levegő nedvességet is tartalmaz.

h-x diagram léghűtés esetén
A légállapot változások hűtéskor a h-x diagramban 

1. ábra A légállapot-változások hűtéskor a h-x diagramban

 

td – a levegő harmatponti hőmérséklete

A léghűtők felületnövelt hőcserélők. A felületet bordákkal növelik → bordás hőcserélő. Egy ventilátor ezen keresztül levegőt átáramoltat, melynek hőmérséklete csökken a hűtés során. A hűtés hatását befolyásolja a borda felületi hőmérséklete is. Fontos ezáltal, hogy jó érintkezés legyen a borda és a cső között.

  A jégréteg a bordás hőcserélőn   

2. ábra A jégréteg a bordás hőcserélőn


Az elpárologtatót elhagyó levegő hőmérsékletét befolyásolja a borda felületi hőmérséklete (t_w) is, melyet pedig befolyásol a borda hatásfoka is. A hűlés során a levegő hőmérséklete csökken t_h1-ről t_h2-re.

Kondenzátum: jég, dér!

A jégréteg rontja a levegőoldali hőátadási tényezőt. Illetve a folyamat elején növeli a hőátadó felületet, így a folyamat elején egy kicsit javítja a hőátadást.

  A jég vastagságának hatása a hőátadási tényezőre   

3. ábra A jég vastagságának hatása a hőátadási tényezőre


Nagy mennyiségű jég esetén a lamellák, bordák eltömődnek, és nem fog tudni elvonni hőt az elpárologtató, illetve a fogyasztás nagyon megnő. A jégréteget így el kell távolítani.

Megoldás: leolvasztás:

·       Háztartási hűtőknél: kikapcsoljuk, kinyitjuk az ajtót, és nagyjából 1 nap alatt leolvad a jég

·       Ipari hűtőknél nincs ennyi idő a leolvasztásra, illetve az áru mennyisége nagy, tárolni kellene

Leolvasztási módok

1. Villamos leolvasztás

  A villamos fűtőbetétek az elpárologtatóban   

4. ábra A villamos fűtőbetétek beépítése az elpárologtatóba

 

A leolvasztáshoz nagyobb fűtőteljesítményt kell beépíteni, mint az elpárologtató hűtőteljesítménye.

  A hűtési teljesítmény változása az idő függvényébe   

5. ábra A hűtési teljesítmény változása az idő függvényében


A berendezés hűtőteljesítményét a hűtési igény mellett befolyásolja a leolvasztási és üzemidő aránya is tehát. A leolvasztott kondenzátum víz, mely lecsöpög. Az elpárologtató alá csepptálcát helyeznek, melybe villamos fűtést helyeznek a biztonság miatt, nehogy elfagyjon a csepptálcában lévő víz.

 

2. Meleggázos leolvasztás

 

Megfordítjuk a hűtő körfolyamatot, és az elpárologtató kondenzátorszerepet fog játszani.

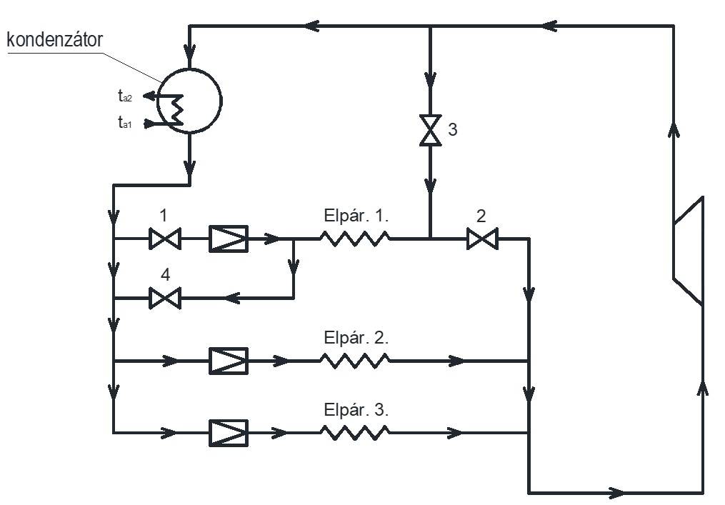
Több elpárologtató esetén

  Meleggázas leolvasztás elvi vázlata   

6. ábra A hűtéstechnikai rendszer kapcsolási vázlata meleggázas leolvasztás esetén

 

1-es elpárologtató leolvasztása

 

1

2

3

4

Hűtés

Nyitás

Nyitás

Zárás

Zárás

Leolvasztás

Zárás

Zárás

Nyitás

Nyitás

 

1-4: mágnesszelepek

A megoldás hátránya, hogy sok szelep kell, de előnye, hogy nem kell fűtőbetét, és nincs elektromos fogyasztása a leolvasztásnak. A gyártónak jelezni kell a leolvasztás módját, mert az elpárologtató méretezésekor figyelembe fogják venni azt, hogy kondenzátorként is működni fog (nyomáspróba). A megoldás hátránya lehet még, hogy az olaj visszavezetése nehézkesebb lehet, mint villamos leolvasztás esetén.

Ossza meg ismerőseivel!


Érdekelődés

Minden jog fenntartva a Kassai Klíma Kft. részére! 2020 Oldaltérkép